月刊組合せ論 Natori は面白そうな組合せ論のトピックを紹介していく企画です。今回は組合せ論の有名な未解決問題である - 予想を解説します。
あけましておめでとうございます。去年の 12 月はアドベントカレンダーでたくさん記事を書きましたが、今年もたくさん書いていきたいです。
1/3-2/3 予想とは #
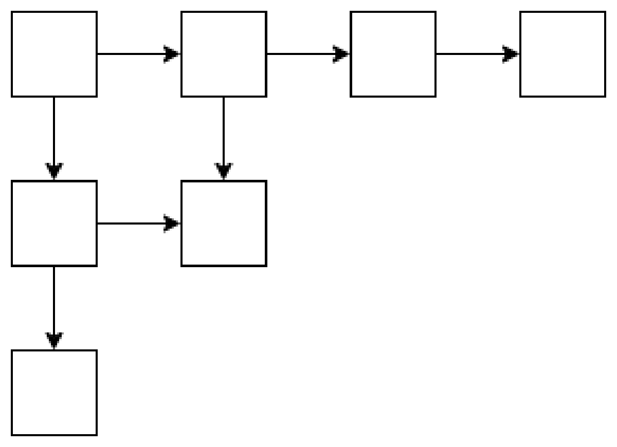
半順序をもつ集合のことを poset といいます。

たとえば上のような poset では、 が成り立っています。一方 は比較できません。
関係を追加して全順序集合(チェインといいます)にすることを考えます。DAG をトポロジカルソートするといった方がわかりやすい人もいるかもしれません。
上の図では または を追加するとチェインになります。
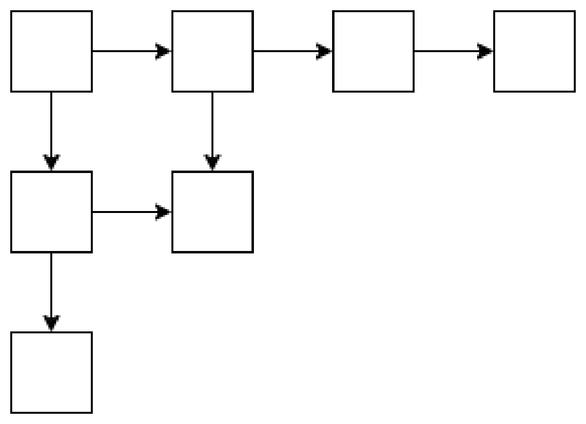
次のような poset を考えましょう。

ここから得られるチェインは の 3 通りです。
元の poset において比較不能な 2 元 に対して、チェインの中から一様ランダムに選んだとき、 となる確率を とします。最初の図では です。2 番目の図では であり、逆向きにすると になります。
さて、- 予想を述べる準備が整いました。
予想: チェインでない poset において
となる が存在する。
上の例から、 より区間を狭めることはできないことがわかります。
Kahn, Saks により
の場合、Brightwell, Felsner, Trotter により
の場合が証明されていますが、- 予想は未解決です。
ヤング図形の場合 #
特別な poset に対しては - 予想が成り立つことが証明されています。ここではヤング図形から得られる poset を扱います。これは Olson, Sagan による結果ですが、ここで紹介する証明は Chan, Pak, Panova によるものです。
ヤング図形から定まる poset とは、次のようなものです。

ではこのような poset から得られるチェインとは何でしょうか?
チェインにおいて 番目に小さいマスに と書き込むことで、これは標準ヤングタブローとなります。つまりこの場合、チェインとは標準ヤングタブローのことです。
では証明に入ります。ヤング図形を として、マス に何が書かれるかに注目します。 が 行のとき、マス に書かれる数の候補は です。マス に が書かれたとき、 は 1 列目に書かれています。

チェイン(標準ヤングタブロー)の中から一様ランダムに選んだとき、マス に が書かれている確率を とします。
後者は明らかですね。前者を考えます。1 から までのマスを削除して得られる歪ヤング図形を とします。標準(歪)ヤングタブローの個数を としたとき
となります。 が成り立つことから、詳しく解析しなくても は明らかです。こうして補題が証明されました。
ちなみに、標準ヤングタブローの個数はフック長公式で表せる一方、標準歪ヤングタブローの個数は成瀬のフック長公式で表せます(【月刊組合せ論 Natori】EDPC-T Permutation を深掘り【2022 年 9 月号】 を参照)。論文にはこれらを用いた証明も載っています。
では補題を用いてヤング図形に対する - 予想を証明します。比較するのはマス とマス です。 をマス の数字の方が大きい確率とします。マス の数字の方が大きいとき、マス の候補は なので
が成り立ちます。 はマス と を比較しますが、共役図形を考えることで と仮定してよいです。 のときはよいので、 の場合のみ考えます。このとき補題より
かつ
となるので、 となります。
- 列 は単調増加で、増加量は
以上を合わせると、ある について
となることがわかります。これで証明完了です。
発展 #
Chan, Pak, Panova の論文ではもっといろいろ調べられているので、気になる方は読んでみてください。
記事の記法が論文とは一部異なっているので注意が必要です。
おわりに #
2025 年も組合せ論をしていきましょう!
新しいことを模索するために Natori の更新頻度は減るかもしれませんがご了承ください。その代わりに数学に関する創作は続けていく予定です。
参考文献 #
- Chan, Swee Hong, Igor Pak, and Greta Panova. 2021. “Sorting Probability for Large Young Diagrams.” Discrete Analysis, November. https://doi.org/10.19086/da.30071.